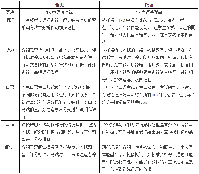
2017/10/26 14:34:08来源:新航道作者:新航道
摘要:一年一度的双“11”来了,全球狂欢购物节谁说教育很呆板,新航道也要跟着一起high!5800的雅思课程现在只要1999!6800的托福课程现在只要2299!
一年一度的双“11”来了
全球狂欢购物节
谁说教育很呆板,新航道也要跟着一起high!
5800的雅思课程现在只要1999!
6800的托福课程现在只要2299!

在这全民大狂欢的日子里
你购物车里是不是早已装满了好货
平时舍不得买的这次也放进了购物车
那么能让你受益的雅思课程为什么不入手一套呢?
以前你说不知道为什么选择我们
如今已有无数的高分学员从这里飞往国外名校
以前你说价格太贵了
今天我们疯了,价格低到不可思议
所以现在你再也没有理由拒绝为你的英语谋一条阳光大道

双十一课程低价秒杀!!
雅思30人精品班 最低可至1999元/人
托福30人精品班 最低可至2299元/人
雅思30人基础班 最低可至2599元/人
托福30人基础班 最低可至2999元/人

上课地点
新航道徐家汇校区(裕德路126号)
活动详情
只有提前预约的小伙伴11月11日当日付款才能享受低价秒杀活动。
多喊一个小伙伴,折扣越疯狂!
平时5800,现在只要班级人数有15人就能享受2999的优惠价!
30人就能享受1999的钜惠价!
这么大的好事还对好基友藏着掖着?
小心友谊的小船说翻就翻。
预约方式
免费获取资料
免责声明
1、如转载本网原创文章,情表明出处
2、本网转载媒体稿件旨在传播更多有益信息,并不代表同意该观点,本网不承担稿件侵权行为的连带责任;
3、在本网博客/论坛发表言论者,文责自负。