真相了!90%的人都不知道“原来如此”用英语怎么说!
"mid"是中间,"wife"是妻子,"midwife"到底是什么意思?
“洗头”千万不要说成“wash hair”,老外根本不这么说!
留学圈黑话:“Yellow Fever”是啥意思?
"I second you"不是“我在你之后”,据说99%的中国人都不知道它的真正含义!
最新动态|2023年7月-12月雅思纸笔考位官宣开放
新航道集团2024年5月新加坡AP考试团,开启报名...
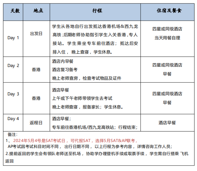
新航道集团2024年5月香港AP考试团,开启报名...
“打工人”“朝九晚五”“工作狂”这些词儿用英文该咋说?收藏起来抱大腿用!
“burn the midnight oil”是啥意思?5个关于“加班”的地道表达赶紧收藏!